Comparison: MicroForm3D S2 versus Revopoint Mini
If you found this page, you must have been looking for a Revopoint Mini scanner on the Internet. The Revopoint Mini raised a lot of money on Kickstarter by promising high resolution for relatively little money.
As a 3D scanner manufacturer, we wanted to analyze our competitor's offering and compare it with our scanner, so we bought a Revopoint Mini and scanned several models.
Of course, we want to prove that our scanner is better, but we tried very hard not to be biased. We made every effort to show our competitor's best results. To do this, we printed a special overlay on the table, making it possible to align the models better. We also made several scans in different lighting and chose the Revopoint Mini's best result. If we made a mistake somewhere and you can get better results, please write to us and we will update the comparison.

Models for tests
For the tests, we chose different models that allow us to demonstrate all the scanner's capabilities: a 10 euro cent coin, two figurines (31 and 42 mm tall), and a jewelry ring. After all, the Revopoint Mini positions itself as a scanner for jewelers.




Test results
Look at the following side-by-side comparisons of models. In each case, one was scanned with a MicroForm3D S2 scanner, and the other with a Revopoint Mini.
Scanner accuracy
In addition to resolution, it is also important how accurately the scanner determines the distance between objects and the dimensions of the objects themselves. Scanner accuracy determines where and how scanned models can be properly used.
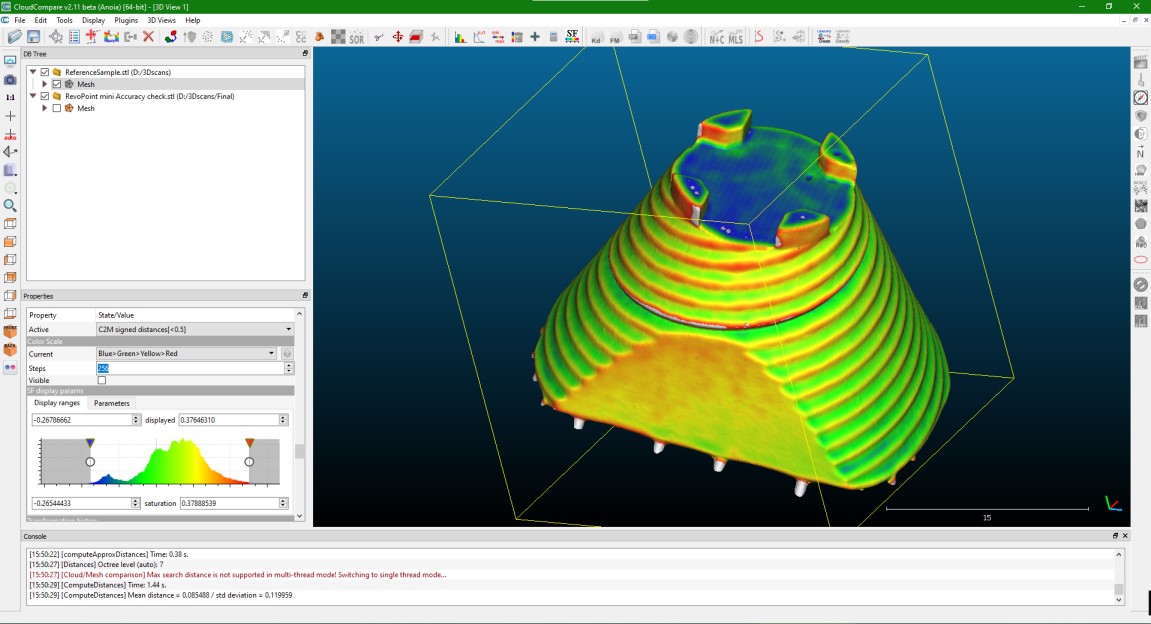
For the test, we printed a special 3D model and scanned it on a high-accuracy Medit T300 medical 3D scanner. We then scanned this model with a Revopoint Mini and compared the two meshes in the CloudCompare program.
The screenshot shows a 3D model created with the medical scanner. Color is used to visualize the distance to the corresponding points in the Revopoint Mini model.

The color histogram reveals that the largest deviations range from -0.267mm to +0.376mm, while most fall into the 0.200mm range.

The MicroForm3D scanner also produces deviations due to its mechanical design, but they are much smaller.
Why didn't we get a miracle?
Magic is possible only if it does not violate the laws of physics. Optical devices have certain physical limitations that cannot be overcome. That means that an optical device with larger and better optics will produce a better result. The photo compares the optical modules of the MicroForm3D S2 scanner and the Revopoint Mini.

Advantages
MicroForm3D S2: This scanner's main advantage is its high resolution, which can create results with the resolution of the human retina. That is, results as accurate as the naked human eye can discern. What's more, the scanner has a much simpler control interface that lets you start using it quickly. Post-processing happens in MeshLab, a very powerful open-source program with many plugins and capabilities that surpass Revo Studio.
Revopoint Mini: This scanner has an unlimited scanning area, so if you have enough patience, you can try to scan quite large objects. Unlike the MicroForm3D S2, this scanner is not limited to an area of 60x54 mm. Also, this scanner has a small price compared to other 3D scanners. Scans are pretty fast, and it has a nice turntable.
Disadvantages
MicroForm3D S2: Because this is a jewelry scanner, the scanned model must be covered with a special washable white spray or matte white paint. It scans more slowly than other scanners: the scanning process can take more than 10 minutes, depending on the complexity and size of the model.
Revopoint Mini: The constantly flickering blue laser can be quite annoying. Given that the scanner's resolution is not very high, one may wonder whether ordinary photogrammetry would suffice. This scanner is probably designed as a training device for beginners, because it does not provide the level of resolution required by professionals.
Special price on MicroForm3D M3
We want you to be able to scan objects with retina resolution, so we offer you a special discount if you buy our scanner instead of the Revopoint Mini. Our scanner is usually priced at $4999. But you found this secret page, so email us and mention the "Revopoint1000" coupon code to get a special discount.
If our scanner is too expensive for you, we can help you find someone willing to split the cost and share use of the scanner.
Trademark Notices
Revopoint Mini are either registered trademarks or trademarks of Revopoint 3D Technologies Inc. in the United States and/or other countries. Other product names used herein are for identification purposes only and might be trademarks of their respective companies. We disclaim any and all rights to those marks.
